无障碍浏览
网站导航
公务员邮箱
国家体育总局湛江潜水运动学校
搜索
首 页
信息发布
工作动态
赛事资讯
休闲潜水
当前位置: 首页 > 信息发布 > 正文
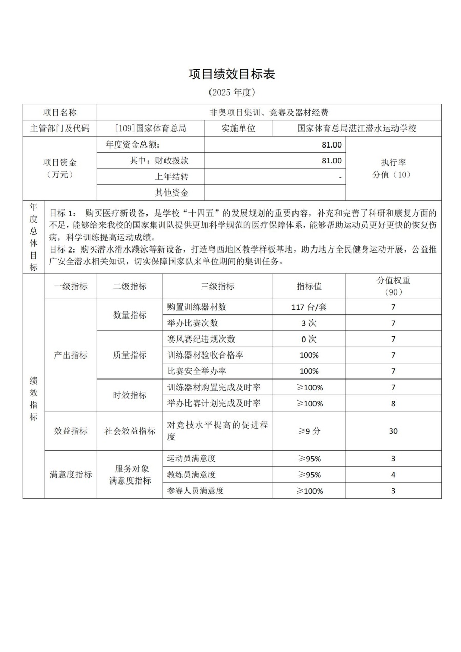
国家体育总局湛江潜水运动学校2025年部门预算
发布时间:
2025-04-23
来源:湛江潜水运动学校
字体:
大
中
小
【打印】
【关闭】