|
一、项目基本情况
项目名称:科普图册编写设计印刷与《你好帆板》设计服务项目
采购方式:综合评标法
预算金额:标项一限价98000.00元(人民币)、标项二限价53000.00元(人民币)
采购需求:
标项一:科普图册编写设计印刷服务
预算9.8万元(本服务包含编写、设计、印刷三部分服务)
| 序号
|
服务名称
|
具体要求
|
限价金额
|
| 1
|
科普图册设计
|
1.共5册,一套。主题分别为帆船基础知识、绳结、水上运动安全、帆船竞赛科普和科普图书《你好,帆船》番外篇,根据编写内容进行图册整体设计,包含但不限于版式与视觉系统设计、插画绘制、封皮封底设计、人物角色设计、排版、美编指导等,设计稿需要矢量文件呈现。
2.图册封面设计相对统一,根据各册不同主题微调细节,突出单册主题。
3.图册封面及画册中所有图片必须为原创手绘,卡通风格,风格与科普图书《你好,帆船》保持一致。
|
25000元
|
| 2
|
科普图册印刷
|
1.图册印刷纸材须为不低于200g的铜版纸,或推荐更高品质合适纸材,需提交纸材样品。
2.印刷须为四色、双面印刷。
3.单册版式为三折页带折痕,展开尺寸570*210mm,三折后尺寸190*210mm。
4.图册共5册,每册印刷制作4000册,共计20000册。
5.具体印刷要求可能根据设计成稿进行调整。
|
63000元
|
| 3
|
科普图册编写
|
1.科普图册5册的主题分别为:帆船基础知识、绳结、水上运动安全、帆船竞赛科普和科普图书《你好,帆船》番外篇。图册须据各册主题进行内容编写。
2.服务包括但不限于专家撰稿/审稿、根据提供资料整理图册内容、文案统筹等。
3.审读、编校:建立健全审读、审核和校对制度,确保质量;语言文字、标点符号、汉语拼音、数字、计量单位使用和索引编制、图片选用等,应符合国家有关法律、法规和规章、规定。
|
10000元
|
服务完成时间:
1.2026年4月3日前提交科普图册的编写文稿,并根据修改意见,于5个工作日内完成修改并形成定稿。
2.2026年4月30日前提供5册科普图册的完整设计样稿,并根据修改意见,于5个工作日内完成修改并形成定稿。
3.2026年5月15日前交付印刷成册的科普图册共20000册,送至指定地点。并同步提交电子版编写文稿的终稿、图册涉及的全部画稿的电子图片和源文件。
付款方式:详见合同。
标项二:《你好,帆板》设计服务
预算:5.3万元
| 序号
|
服务名称
|
具体要求
|
限价金额
|
| 1
|
美编与设计费用
|
1.卡通形象设计(2个人物,须有三视图)、图书与视频美编等。
2.所有卡通形象、插画内容须为原创手绘,整体风格与系列科普图书《你好,帆船》保持一致。
|
8000元
|
| 2
|
插画绘制费用
|
1.根据图书文本内容进行插画设计绘制,约80-100幅。
2.插画内容须为原创手绘,整体绘制风格与系列科普图书《你好,帆船》保持一致。
|
30000元
|
| 3
|
视频设计制作
|
1.根据文本内容制作视频动画,包含视频剪辑、特效、动画、音乐版权等相关费用,约3-5个片段,每个片段不少于180秒。
2.片头设计:片头要能够体现帆板特色。
3.二维动画:根据图书内容,撰写动画配音稿,设计动画脚本,动画色彩造型应和谐,画面简洁清晰。动画连续,节奏合适,帧和帧之间的关联性要强;内容符合我国法律法规,版权不存在争议。
4.采用MP4存储格式;帧率不低于25fps,分辨率1080P(1920*1080)。
|
15000元
|
服务完成时间:2026年8月31日前提交全部画稿的电子图片和源文件、成品视频。
付款方式:详见合同。
二、资格要求:
(一)具有独立承担民事责任能力的法人或其他组织。
(二)公告发布之日前三年内在经营活动中无行贿犯罪等重大违法记录。
(三)通过“信用中国”网站(www.creditchina.gov.cn)、中国政府采购网(www.ccgp.gov.cn)查询,未被列入失信被执行人、重大税收违法案件当事人、政府采购严重违法失信行为记录名单。
(四)企业负责人(经营者)为同一人或者存在直接控股、管理关系的不同投标人,不得参加同一合同项下的采购。
(五)本项目非专门面向中小企业采购。
(六)本项目不接受分包、转包,不接受联合体应答。
三、合格的报价人
(一)符合《中华人民共和国政府采购法》第二十二条规定。
(二)报价人在“信用中国”网站(www.creditchina.gov.cn)中无失信和重大税收违法案件等不良记录。
四、报价文件格式及相关要求
(一)报价文件包括:1)法定代表人证明书或授权委托书;2)报价表;3)报价人有效营业执照副本复印件;4)报价人认为需要提供的其他资料。
(二)报价文件格式见附件。
(三)本次报价为完成本项目所需的全部含税费用。
(四)本次采购不接受可选择的投标方案和报价。
(五)由于报价表填报不完整、不清楚或存在其它任何失误,所导致的任何不利后果均应当由报价人自行承担。
五、报价文件的递交(密封报价)
报价文件一式两份密封邮寄至国家体育总局青岛航海运动学校资产规划处。邮寄或速递方式的报价文件送达时间晚于报价截止时间,或以传真、电子邮件、电报、电话等方式递交的投标文件恕不接受。
六、报价时间、网址及地点、联系方式
(一)接受报价时间:2025年3月27日前每日9:00至16:30(发出公告后5个工作日)。逾期收到或不符合规定的报价文件将被拒绝。
(二)报价递交地点:青岛市市南区新会路12号国家体育总局青岛航海运动学校资产规划处(邮编:266071)
联系人:刘璇(联系电话:0532-66560083)
七、评审原则
符合采购资格条件,通过综合评分法确定成交供应商。
八、评分细则
标项一:评分细则
| 序号
|
评分因素
及权重
|
分值
|
评分标准
|
说明
|
| 1
|
报价
20%
|
20分
|
全部通过评审的有效报价的算数平均值为评标基准价。基准价相同得满分20分,其余有效报价与基准价相比每高1%扣0.1分;其余有效报价与基准价相比每低1%扣0.1分,扣完为止,不足1%按照1%计算。
|
共同评审因素
|
| 2
|
团队要求
6%
|
6分
|
项目负责人要求:
项目负责人参与过图(画)册策划、设计类、印刷类等相关项目,每参与一项得1分,最多得3分。
项目团队要求:
项目团队配有设计师,设计师主导参与过图(画)册(书)设计、布展设计等,并能提供相关设计成品,每提供一项得1分,最多得3分。
以上内容提供相关证明材料。
|
技术类评审因素
|
|
3
|
项目实施方案65%
|
65分
|
项目实施方案包括以下内容:
1.对帆船(帆板)运动及体育科普的理解;
2.图册内容编写大纲(可不包含番外篇具体内容);
3.《你好,帆船》番外篇封面设计样稿,并作设计说明;
4.《你好,帆船》番外篇创作说明及分镜小样;
5.提供不低于200g铜版纸或更高品质纸材的印刷纸样;
6.进度保障措施方案;
7.质量控制及保障措施方案。
方案包含上述7项内容,完整且符合项目实际情况、符合图册表达风格、契合体育科普表达理念、专业知识表述准确得65分;其中,缺少第2-4项中任一项扣15分,缺少第1、5、6、7项,每项扣5分;各项中,每有一处不合理的扣3分,直至扣完该项分值为止。
注:不合理指包括但不限于方案内容与项目需求不一致、方案存在不适用项目实际情况的情形、套用其它方案、凭空编造、逻辑漏洞、科学原理错误、语义表述不清,存在歧义、混乱,内容不充实完善、不符合体育科普表达风格、专业知识表述不准确等情况。
|
技术类评审因素
|
| 4
|
履约能力9%
|
9分
|
投标人提供参与图(画)册(书)设计印刷、商业展览设计布展类项目的业绩合同,每个得3分,最多得9分,未提供不得分。
注:投标时须提供合同复印件或中标(成交)通知书复印件加盖供应商鲜章,未提供不得分。
|
共同评审因素
|
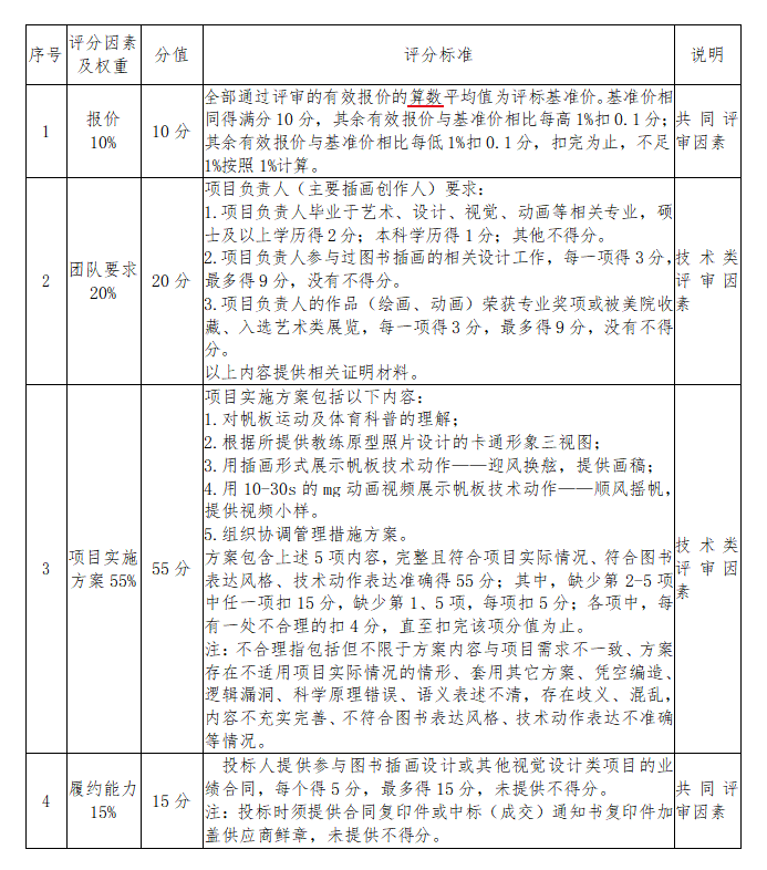
标项二评分细则

九、响应文件目录
响应文件包含但不限于以下内容:
1、报价函(见附件1);
2、报价人有效证件:营业执照副本复印件、法定代表人(经营者)身份证明(见附件2);
3、法定代表人(经营者)授权委托书原件和委托代理人身份证复印件(委托代理时必须提供)(见附件3);
4、声明函(见附件4);
5、政府采购诚信承诺书(见附件5);
6、报价一览表(见附件6);
7、分项报价明细表(见附件7);
8、中小企业声明函(见附件8)(若有);
9、类似成功案例业绩证明;
10、报价人荣誉(获奖)情况证明;
11、报价人需提交的资格资信等证明文件复印件;
12、报价人认为应介绍或者提交的资料、文件和说明(若有);
注:以上未提供格式的,格式自拟。
科普图册、《你好,帆板》采购项目公告-附件.docx
|