第一部分 国家体育总局体育科学研究所单位基本情况
一、单位职责
二、单位机构设置
第二部分 国家体育总局体育科学研究所2025年部门预算表
一、部门收支总表
二、部门收入总表
三、部门支出总表
四、财政拨款收支总表
五、一般公共预算支出表
六、一般公共预算基本支出表
七、政府性基金预算支出表
八、国有资本经营预算支出表
九、一般公共预算“三公”经费支出表
十、项目支出绩效目标表
第三部分 国家体育总局体育科学研究所2025年部门预算情况说明
第四部分 名词解释
第一部分 国家体育总局体育科学研究所单位基本情况
一、单位职责
国家体育总局体育科学研究所(以下简称“体育总局科研所”,英文简称CISS)创建于1958年,是国家体育总局直属、科技部保留和发展的国家级、多学科、综合性的社会公益类体育科研事业单位。
主要任务是引领和推动我国体育科技事业发展,把握国际体育科学前沿领域和未来体育事业发展中的重大科技问题,以国民体质监测和健身方法研究、优秀运动员竞技能力研究、体育政策研究、体育工程技术研究等领域为主要方向开展基础研究和应用研究,为我国群众体育、竞技体育和体育产业的可持续发展及提高国际竞争力提供科技支持和服务。
具体职责是开展群众体育的应用基础研究工作,开展竞技体育的应用基础研究工作,开展体育社会学等相关领域的研究工作,开展体育工程学相关领域的应用基础研究工作,进行学位教育、全国体育科技人才业务培训和资格审定工作,组织出版《体育科学》《中国体育科技》等学术期刊和体育科技出版物;促进体育科技成果的推广应用和有效转化,负责中国体育科学学会的日常工作,开展体育科技宣传和科普工作,承担国家和总局下达的其他任务。
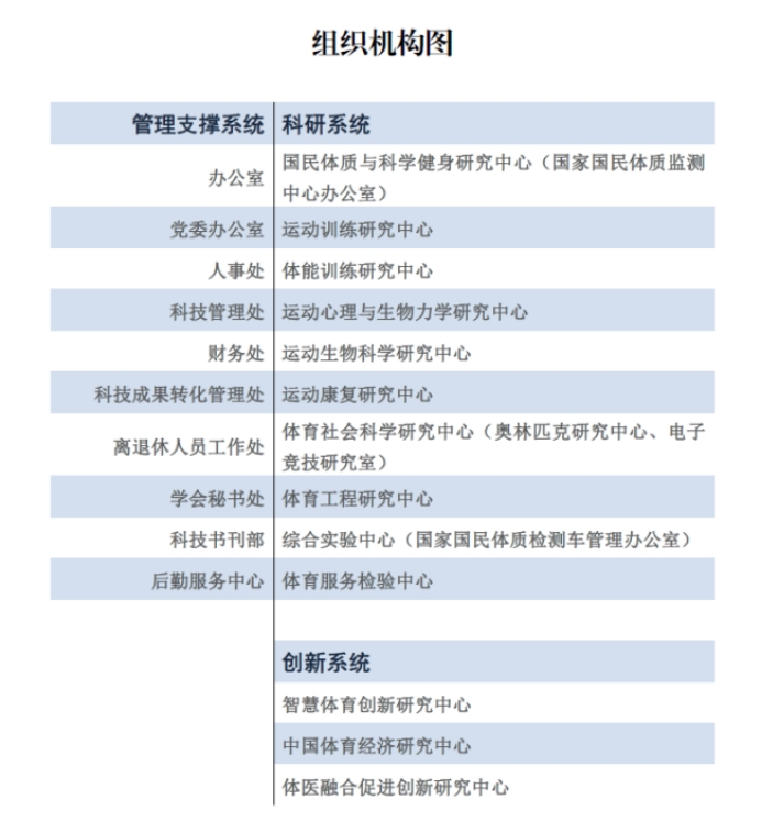
二、单位机构设置
| 第二部分 国家体育总局体育科学研究所2025年部门预算表
|
|
|
|
|
公开表1
|
| 部门收支总表
|
| 单位:国家体育总局体育科学研究所
|
|
|
单位:万元
|
| 收 入
|
支 出
|
| 项目
|
预算数
|
项目
|
预算数
|
| 一、一般公共预算拨款收入
|
6,397.58
|
一、科学技术支出
|
10,145.37
|
| 二、政府性基金预算拨款收入
|
1,250.00
|
二、文化旅游体育与传媒支出
|
1,038.29
|
| 三、国有资本经营预算拨款收入
|
|
三、社会保障和就业支出
|
712.96
|
| 四、事业收入
|
4,333.92
|
四、住房保障支出
|
437.60
|
| 五、事业单位经营收入
|
|
五、其他支出
|
1,691.47
|
| 六、其他收入
|
550.00
|
|
|
|
|
|
|
|
| 本年收入合计
|
12,531.50
|
本年支出合计
|
14,025.69
|
| 使用非财政拨款结余
|
|
结转下年(非财政拨款)
|
|
| 上年结转
|
1,494.19
|
|
|
|
|
|
|
|
| 收 入 总 计
|
14,025.69
|
支 出 总 计
|
14,025.69
|
|
|
|
|
|
|
|
|
|
|
|
|
公开表2
|
|
|
部门收入总表
|
| 单位:国家体育总局体育科学研究所
|
单位:万元
|
| 单位名称
|
合计
|
上年结转
|
本年收入
|
| 小计
|
一般公共预算结转资金
|
政府性基金预算结转资金
|
小计
|
一般公共预算拨款
|
政府性基金预算拨款
|
国有资本经营预算拨款
|
事业收入
|
其他收入
|
| 金额
|
其中:财政专户管理资金
|
| 国家体育总局体育科学研究所
|
14,025.69
|
1,494.19
|
1,052.72
|
441.47
|
12,531.50
|
6,397.58
|
1,250.00
|
|
4,333.92
|
154.02
|
550.00
|
| 合计
|
14,025.69
|
1,494.19
|
1,052.72
|
441.47
|
12,531.50
|
6,397.58
|
1,250.00
|
|
4,333.92
|
154.02
|
550.00
|
|
|
|
|
|
|
|
|
公开表3
|
| 部门支出总表
|
| 单位:国家体育总局体育科学研究所
|
单位:万元
|
| 科目代码
|
科目名称
|
合计
|
基本支出
|
项目支出
|
上缴上级支出
|
事业单位经营支出
|
对附属单位补助支出
|
| 206
|
科学技术支出
|
10,145.37
|
7,552.47
|
2,592.90
|
|
|
|
| 20602
|
基础研究
|
373.33
|
|
373.33
|
|
|
|
| 2060208
|
科技人才队伍建设
|
373.33
|
|
373.33
|
|
|
|
| 20603
|
应用研究
|
9,772.04
|
7,552.47
|
2,219.57
|
|
|
|
| 2060301
|
机构运行
|
7,552.47
|
7,552.47
|
|
|
|
|
| 2060302
|
社会公益研究
|
2,219.57
|
|
2,219.57
|
|
|
|
| 207
|
文化旅游体育与传媒支出
|
1,038.29
|
|
1,038.29
|
|
|
|
| 20703
|
体育
|
1,038.29
|
|
1,038.29
|
|
|
|
| 2070306
|
体育训练
|
780.07
|
|
780.07
|
|
|
|
| 2070307
|
体育场馆
|
221.22
|
|
221.22
|
|
|
|
| 2070309
|
体育交流与合作
|
25.00
|
|
25.00
|
|
|
|
| 2070399
|
其他体育支出
|
12.00
|
|
12.00
|
|
|
|
| 208
|
社会保障和就业支出
|
712.96
|
712.96
|
|
|
|
|
| 20805
|
行政事业单位养老支出
|
712.96
|
712.96
|
|
|
|
|
| 2080505
|
机关事业单位基本养老保险缴费支出
|
387.72
|
387.72
|
|
|
|
|
| 2080506
|
机关事业单位职业年金缴费支出
|
325.24
|
325.24
|
|
|
|
|
| 221
|
住房保障支出
|
437.60
|
437.60
|
|
|
|
|
| 22102
|
住房改革支出
|
437.60
|
437.60
|
|
|
|
|
| 2210201
|
住房公积金
|
306.28
|
306.28
|
|
|
|
|
| 2210202
|
提租补贴
|
28.32
|
28.32
|
|
|
|
|
| 2210203
|
购房补贴
|
103.00
|
103.00
|
|
|
|
|
| 229
|
其他支出
|
1,691.47
|
|
1,691.47
|
|
|
|
| 22960
|
彩票公益金安排的支出
|
1,691.47
|
|
1,691.47
|
|
|
|
| 2296003
|
用于体育事业的彩票公益金支出
|
1,691.47
|
|
1,691.47
|
|
|
|
|
|
合 计
|
14,025.69
|
8,703.03
|
5,322.66
|
|
|
|
|
|
|
|
公开表4
|
| 财政拨款收支总表
|
| 单位:国家体育总局体育科学研究所
|
单位:万元
|
| 收 入
|
支 出
|
| 项 目
|
预算数
|
项 目
|
预算数
|
| 一、本年收入
|
7,647.58
|
一、本年支出
|
9,141.77
|
| (一)一般公共预算拨款
|
6,397.58
|
(一)科学技术支出
|
5,298.45
|
| (二)政府性基金预算拨款
|
1,250.00
|
(二)文化旅游体育与传媒支出
|
1,026.29
|
| (三)国有资本经营预算拨款
|
|
(三)社会保障和就业支出
|
712.96
|
|
|
|
(四)住房保障支出
|
412.60
|
| 二、上年结转
|
1,494.19
|
(五)其他支出
|
1,691.47
|
| (一)一般公共预算拨款
|
1,052.72
|
|
|
| (二)政府性基金预算拨款
|
441.47
|
|
|
| (三)国有资本经营预算拨款
|
|
|
|
|
|
|
|
|
|
|
|
|
|
|
|
|
|
|
| 收 入 总 计
|
9,141.77
|
支 出 总 计
|
9,141.77
|
|
|
|
|
|
|
|
|
|
|
|
|
公开表5
|
| 一般公共预算支出表
|
| 单位:国家体育总局体育科学研究所
|
|
|
|
|
|
|
|
|
|
单位:万元
|
| 功能分类科目
|
2024年执行数
|
2025年预算数
|
2025年预算数比 2024年执行数
|
2025年预算数比 2024年执行数 (扣除中央基建投资)
|
| 科目编码
|
科目名称
|
执行数
|
扣除中央基建投资后执行数
|
年初预算数
|
扣除中央基建投资后预算数
|
增减额
|
增减(%)
|
增减额
|
增减(%)
|
| 小计
|
基本支出
|
项目支出
|
| 206
|
科学技术支出
|
4,682.09
|
4,682.09
|
4,810.04
|
2,586.39
|
2,223.65
|
4,810.04
|
127.95
|
2.73%
|
127.95
|
2.73%
|
| 20602
|
基础研究
|
230.40
|
230.40
|
370.35
|
0.00
|
370.35
|
370.35
|
139.95
|
60.74%
|
139.95
|
60.74%
|
| 2060208
|
科技人才队伍建设
|
230.40
|
230.40
|
370.35
|
0.00
|
370.35
|
370.35
|
139.95
|
60.74%
|
139.95
|
60.74%
|
| 20603
|
应用研究
|
4,451.69
|
4,451.69
|
4,439.69
|
2,586.39
|
1,853.30
|
4,439.69
|
-12.00
|
-0.27%
|
-12.00
|
-0.27%
|
| 2060301
|
机构运行
|
2,556.39
|
2,556.39
|
2,586.39
|
2,586.39
|
0.00
|
2,586.39
|
30.00
|
1.17%
|
30.00
|
1.17%
|
| 2060302
|
社会公益研究
|
1,895.30
|
1,895.30
|
1,853.30
|
0.00
|
1,853.30
|
1,853.30
|
-42.00
|
-2.22%
|
-42.00
|
-2.22%
|
| 207
|
文化旅游体育与传媒支出
|
1,054.00
|
1,054.00
|
728.00
|
0.00
|
728.00
|
728.00
|
-326.00
|
-30.93%
|
-326.00
|
-30.93%
|
| 20703
|
体育
|
1,054.00
|
1,054.00
|
728.00
|
0.00
|
728.00
|
728.00
|
-326.00
|
-30.93%
|
-326.00
|
-30.93%
|
| 2070306
|
体育训练
|
880.00
|
880.00
|
563.00
|
0.00
|
563.00
|
563.00
|
-317.00
|
-36.02%
|
-317.00
|
-36.02%
|
| 2070307
|
体育场馆
|
159.00
|
159.00
|
140.00
|
0.00
|
140.00
|
140.00
|
-19.00
|
-11.95%
|
-19.00
|
-11.95%
|
| 2070309
|
体育交流与合作
|
15.00
|
15.00
|
25.00
|
0.00
|
25.00
|
25.00
|
10.00
|
66.67%
|
10.00
|
66.67%
|
| 208
|
社会保障和就业支出
|
445.46
|
445.46
|
446.94
|
446.94
|
|
446.94
|
1.48
|
0.33%
|
1.48
|
0.33%
|
| 20805
|
行政事业单位养老支出
|
445.46
|
445.46
|
446.94
|
446.94
|
|
446.94
|
1.48
|
0.33%
|
1.48
|
0.33%
|
| 2080505
|
机关事业单位基本养老保险缴费支出
|
282.90
|
282.90
|
284.11
|
284.11
|
|
284.11
|
1.21
|
0.43%
|
1.21
|
0.43%
|
| 2080506
|
机关事业单位职业年金缴费支出
|
162.56
|
162.56
|
162.83
|
162.83
|
|
162.83
|
0.27
|
0.17%
|
0.27
|
0.17%
|
| 221
|
住房保障支出
|
438.31
|
438.31
|
412.60
|
412.60
|
|
412.60
|
-25.71
|
-5.87%
|
-25.71
|
-5.87%
|
| 22102
|
住房改革支出
|
438.31
|
438.31
|
412.60
|
412.60
|
|
412.60
|
-25.71
|
-5.87%
|
-25.71
|
-5.87%
|
| 2210201
|
住房公积金
|
290.00
|
290.00
|
296.28
|
296.28
|
|
296.28
|
6.28
|
2.17%
|
6.28
|
2.17%
|
| 2210202
|
提租补贴
|
23.31
|
23.31
|
23.32
|
23.32
|
|
23.32
|
0.01
|
0.04%
|
0.01
|
0.04%
|
| 2210203
|
购房补贴
|
125.00
|
125.00
|
93.00
|
93.00
|
|
93.00
|
-32.00
|
-25.60%
|
-32.00
|
-25.60%
|
| 合计
|
6,619.86
|
6,619.86
|
6,397.58
|
3,445.93
|
2,951.65
|
6397.58
|
-222.28
|
-33.73%
|
-222.28
|
-33.73%
|
|
|
|
|
|
公开表6
|
| 一般公共预算基本支出表
|
| 单位:国家体育总局体育科学研究所
|
单位:万元
|
| 部门预算支出经济分类科目
|
本年一般公共预算基本支出
|
| 科目代码
|
科目名称
|
合计
|
人员经费
|
公用经费
|
| 301
|
工资福利支出
|
3,064.73
|
3,064.73
|
|
| 30101
|
基本工资
|
1,091.55
|
1,091.55
|
|
| 30102
|
津贴补贴
|
202.98
|
202.98
|
|
| 30103
|
奖金
|
216.98
|
216.98
|
|
| 30107
|
绩效工资
|
800.00
|
800.00
|
|
| 30108
|
机关事业单位基本养老保险缴费
|
284.11
|
284.11
|
|
| 30109
|
职业年金缴费
|
162.83
|
162.83
|
|
| 30113
|
住房公积金
|
296.28
|
296.28
|
|
| 30199
|
其他工资福利支出
|
10.00
|
10.00
|
|
| 302
|
商品和服务支出
|
379.88
|
|
379.88
|
| 30201
|
办公费
|
15.00
|
|
15.00
|
| 30202
|
印刷费
|
5.00
|
|
5.00
|
| 30204
|
手续费
|
0.10
|
|
0.10
|
| 30205
|
水费
|
5.00
|
|
5.00
|
| 30206
|
电费
|
30.00
|
|
30.00
|
| 30207
|
邮电费
|
9.00
|
|
9.00
|
| 30208
|
取暖费
|
10.00
|
|
10.00
|
| 30209
|
物业管理费
|
19.00
|
|
19.00
|
| 30211
|
差旅费
|
35.00
|
|
35.00
|
| 30213
|
维修(护)费
|
10.00
|
|
10.00
|
| 30214
|
租赁费
|
5.00
|
|
5.00
|
| 30215
|
会议费
|
4.50
|
|
4.50
|
| 30216
|
培训费
|
9.00
|
|
9.00
|
| 30218
|
专用材料费
|
2.00
|
|
2.00
|
| 30226
|
劳务费
|
75.63
|
|
75.63
|
| 30227
|
委托业务费
|
95.00
|
|
95.00
|
| 30228
|
工会经费
|
41.00
|
|
41.00
|
| 30231
|
公务用车运行维护费
|
6.65
|
|
6.65
|
| 30239
|
其他交通费用
|
1.50
|
|
1.50
|
| 30299
|
其他商品和服务支出
|
1.50
|
|
1.50
|
| 303
|
对个人和家庭的补助
|
1.32
|
1.32
|
|
|
|
|
|
|
|
|
公开表7
|
| 政府性基金预算支出表
|
| 单位:国家体育总局体育科学研究所
|
单位:万元
|
| 科目代码
|
科目名称
|
本年政府性基金预算支出
|
| 合计
|
基本支出
|
项目支出
|
| 小计
|
人员经费
|
公用经费
|
| 229
|
其他支出
|
1,250.00
|
|
|
|
1,250.00
|
| 22960
|
彩票公益金安排的支出
|
1,250.00
|
|
|
|
1,250.00
|
| 2296003
|
用于体育事业的彩票公益金支出
|
1,250.00
|
|
|
|
1,250.00
|
|
|
合 计
|
1,250.00
|
|
|
|
1,250.00
|
|
|
|
|
|
|
|
公开表8
|
| 国有资本经营预算支出表
|
| 国家体育总局体育科学研究所
|
单位:万元
|
| 科目代码
|
科目名称
|
本年国有资本经营预算支出
|
| 合计
|
基本支出
|
项目支出
|
| 小计
|
人员经费
|
公用经费
|
|
|
|
|
|
|
|
|
|
|
|
|
|
|
|
|
|
|
|
|
|
|
|
|
|
|
|
|
|
|
|
|
|
|
合 计
|
|
|
|
|
|
|
|
|
|
|
|
公开表9
|
| 财政拨款预算“三公”经费支出表
|
|
|
|
|
|
|
单位:万元
|
| 2025年预算数
|
| 合计
|
因公出国(境)费
|
公务用车购置及运行费
|
公务接待费
|
| 小计
|
公务用车 购置费
|
公务用车 运行费
|
| 6.65
|
0.00
|
6.65
|
0.00
|
6.65
|
0.00
|
公开表10-1
| 大型精密仪器设备维护专项经费项目绩效目标表
|
| (2025年度)
|
| 项目名称
|
大型精密仪器设备维护专项经费
|
| 主管部门及代码
|
[109]国家体育总局
|
实施单位
|
国家体育总局体育科学研究所
|
| 项目资金 (万元)
|
年度资金总额:
|
103.53
|
执行率 分值 (10)
|
| 其中:财政拨款
|
80.00
|
| 上年结转
|
23.53
|
| 其他资金
|
-
|
| 年 度 总 体 目 标
|
目标1:通过大型精密仪器设备维护,提升在米兰冬奥会和洛杉矶奥运会周期为国家队运动员测试水平。 目标2,:通过科学发展的理念,利用先进科技设备,提升为国民体质和大众健身相关研究的实验研究水平。 目标3:加强实验室建设,服务基础前沿研究。
|
| 绩 效 指 标
|
一级 指标
|
二级指标
|
三级指标
|
指标值
|
分值 (90)
|
| 产出指标
|
数量指标
|
维护设备数量
|
200个
|
20
|
| 质量指标
|
工作任务完成率
|
100%
|
20
|
| 时效指标
|
工作计划完成及时率
|
≥90%
|
10
|
| 效益指标
|
社会效益指标
|
对竞技水平提高的促进程度
|
≥9分
|
30
|
| 满意度 指标
|
服务对象 满意度指标
|
服务对象满意度
|
≥90%
|
10
|
公开表10-2
| 网络安全设备及网络维护费项目绩效目标表
|
| (2025年度)
|
| 项目名称
|
网络安全设备及网络维护费
|
| 主管部门及代码
|
[109]国家体育总局
|
实施单位
|
国家体育总局体育科学研究所
|
| 项目资金 (万元)
|
年度资金总额:
|
59.30
|
执行率 分值 (10)
|
| 其中:财政拨款
|
59.30
|
| 上年结转
|
-
|
| 其他资金
|
-
|
| 年 度 总 体 目 标
|
目标1:通过购买网络安全服务产品以及委托专业网络科技服务公司开展网络软硬件、网络安全设备购置、升级、改造及技术支持、维护等工作,达到保证办公内部及网络信息系统网络安全的目的。 目标2:通过正版软件升级与购买、网络带宽及企业邮箱租赁、服务器与网络设备配件修理等方式,保障安全、良好的办公环境。 目标3:通过委托具备资质的测评机构开展网络信息系统网络安全等级保护测评工作,使各网络信息系统网络安全水平达到相应等级要求。
|
| 绩 效 指 标
|
一级 指标
|
二级指标
|
三级指标
|
指标值
|
分值 (90)
|
| 产出指标
|
数量指标
|
信息化服务数量
|
250个
|
12
|
| 质量指标
|
工作任务完成率
|
100%
|
12
|
| 信息系统使用率
|
100%
|
13
|
| 时效指标
|
工作计划完成及时率
|
100%
|
13
|
| 效益指标
|
社会效益指标
|
信息化系统对工作效率的促进程度
|
10%
|
30
|
| 满意度 指标
|
服务对象 满意度指标
|
服务对象满意度
|
100%
|
10
|
|
|
公开表10-3
| 备战奥运科学化训练人才培养项目绩效目标表
|
| (2025年度)
|
| 项目名称
|
备战奥运科学化训练人才培养
|
| 主管部门及代码
|
[109]国家体育总局
|
实施单位
|
国家体育总局体育科学研究所
|
| 项目资金 (万元)
|
年度资金总额:
|
30.00
|
执行率 分值 (10)
|
| 其中:财政拨款
|
30.00
|
| 上年结转
|
-
|
| 其他资金
|
-
|
| 年 度 总 体 目 标
|
目标1:通过举办优秀人才培训,完成80人次的培训人员数量,提升体育科技服务人才科学化训练水平。 目标2:培训内容涵盖不低于4个学科的前沿理论及实践应用,培训内容包括但不限于运动训练、运动生理、运动生物力学、体能训练、运动康复等,丰富完善体育科技服务人才的知识结构和实践能力。 目标3:完成培训时长不低于24学时的培训课程。
|
| 绩 效 指 标
|
一级 指标
|
二级指标
|
三级指标
|
指标值
|
分值 (90)
|
| 产出指标
|
数量指标
|
人才培养项目人次
|
80人次
|
10
|
| 人才培养项目天数
|
5天
|
10
|
| 举办人才培养项目数量
|
1个
|
10
|
| 质量指标
|
培养对象合格率
|
≥90%
|
5
|
| 人才培养项目参与度
|
≥90%
|
5
|
| 时效指标
|
人才培养项目计划按时执行率
|
≥90%
|
10
|
| 效益指标
|
社会效益指标
|
对提高培养对象能力和水平的促进程度
|
≥8分
|
30
|
| 满意度 指标
|
服务对象 满意度指标
|
培养对象满意度
|
≥90%
|
10
|
公开表10-4
| 研究生培养补助项目绩效目标表
|
| (2025年度)
|
| 项目名称
|
研究生培养补助
|
| 主管部门及代码
|
[109]国家体育总局
|
实施单位
|
国家体育总局体育科学研究所
|
| 项目资金 (万元)
|
年度资金总额:
|
188.43
|
执行率 分值 (10)
|
| 其中:财政拨款
|
185.45
|
| 上年结转
|
2.98
|
| 其他资金
|
-
|
| 年 度 总 体 目 标
|
目标1:单年培养110人,2025年新招生45名,完成招生计划,提高对体育专业人才的培养力度。 目标2:单年培养110人,其中20人达到规定学分,授予学位,顺利毕业。 目标3:举办一次研究生导师培训会,参加导师培训61人,提升导师指导能力;完成当年课程教学计划,提高研究生培养质量。 目标4:积极鼓励在所研究生参加国内外学术交流并给与经费支持,提高研究生科学创新能力。
|
| 绩 效 指 标
|
一级 指标
|
二级指标
|
三级指标
|
指标值
|
分值 (90)
|
| 产出指标
|
数量指标
|
受益人数
|
110人
|
10
|
| 培训人数
|
61人
|
10
|
| 质量指标
|
培养对象合格率
|
100%
|
10
|
| 培训合格率
|
100%
|
10
|
| 时效指标
|
项目完成及时率
|
100%
|
10
|
| 效益指标
|
社会效益指标
|
对提高培养对象能力和水平的促进程度
|
10分
|
30
|
| 满意度 指标
|
服务对象 满意度指标
|
学生满意度
|
≥95%
|
10
|
公开表10-5
| 学业奖学金项目绩效目标表
|
| (2025年度)
|
| 项目名称
|
学业奖学金
|
| 主管部门及代码
|
[109]国家体育总局
|
实施单位
|
国家体育总局体育科学研究所
|
| 项目资金 (万元)
|
年度资金总额:
|
44.00
|
执行率 分值 (10)
|
| 其中:财政拨款
|
44.00
|
| 上年结转
|
-
|
| 其他资金
|
-
|
| 年 度 总 体 目 标
|
通过发放奖学金,激励学生更好的完成学业,提高体育专业人才的培养水平,满足学分修读要求,顺利毕业。
|
| 绩 效 指 标
|
一级 指标
|
二级指标
|
三级指标
|
指标值
|
分值 (90)
|
| 产出指标
|
数量指标
|
受益人数
|
110人
|
16
|
| 质量指标
|
资金足额发放率
|
100%
|
17
|
| 时效指标
|
项目完成及时率
|
100%
|
17
|
| 效益指标
|
社会效益指标
|
对提高培养对象能力和水平的促进程度
|
10分
|
30
|
| 满意度 指标
|
服务对象 满意度指标
|
学生满意度
|
≥95%
|
10
|
公开表10-6
| 国家助学金项目绩效目标表
|
| (2025年度)
|
| 项目名称
|
国家助学金
|
| 主管部门及代码
|
[109]国家体育总局
|
实施单位
|
国家体育总局体育科学研究所
|
| 项目资金 (万元)
|
年度资金总额:
|
66.00
|
执行率 分值 (10)
|
| 其中:财政拨款
|
66.00
|
| 上年结转
|
-
|
| 其他资金
|
-
|
| 年 度 总 体 目 标
|
通过发放助学金,资助学生更好的完成学业,提高体育专业人才的培养水平,满足学分修读要求,顺利毕业。
|
| 绩 效 指 标
|
一级 指标
|
二级指标
|
三级指标
|
指标值
|
分值 (90)
|
| 产出指标
|
数量指标
|
受益人数
|
110人
|
17
|
| 质量指标
|
资金足额发放率
|
100%
|
17
|
| 时效指标
|
项目完成及时率
|
100%
|
16
|
| 效益指标
|
社会效益指标
|
对提高培养对象能力和水平的促进程度
|
10分
|
30
|
| 满意度 指标
|
服务对象 满意度指标
|
学生满意度
|
≥90%
|
10
|
公开表10-7
| 国际比赛及国际交流项目绩效目标表
|
| (2025年度)
|
| 项目名称
|
国际比赛及国际交流
|
| 主管部门及代码
|
[109]国家体育总局
|
实施单位
|
国家体育总局体育科学研究所
|
| 项目资金 (万元)
|
年度资金总额:
|
25.00
|
执行率 分值 (10)
|
| 其中:财政拨款
|
25.00
|
| 上年结转
|
-
|
| 其他资金
|
-
|
| 年 度 总 体 目 标
|
目标1:召开国际学术会议,进行第六次国民体质监测与全民健身活动状况调查的最新科技成果交流与研讨。 目标2:联合开展国民体质、身体活动、运动促进健康等联合研究。 目标3:搭建中国与东盟、一带一路沿线国家体育科技领域合作与交流平台,促进运动健康领域的科研合作。
|
| 绩 效 指 标
|
一级 指标
|
二级指标
|
三级指标
|
指标值
|
分值 (90)
|
| 产出指标
|
数量指标
|
对外交流活动次数
|
3次
|
8
|
| 在华对外交流活动次数
|
1次
|
8
|
| 出境人次
|
5人次
|
8
|
| 出境天数
|
5天
|
8
|
| 质量指标
|
对外交流活动任务完成率
|
100%
|
9
|
| 时效指标
|
对外交流活动计划完成及时率
|
100%
|
9
|
| 效益指标
|
社会效益指标
|
对提升项目认知度的促进程度
|
10分
|
30
|
| 满意度 指标
|
服务对象 满意度指标
|
参与对外交流活动人员满意度
|
≥90%
|
10
|
公开表10-8
| 直属场地维修及设备购置项目绩效目标表
|
| (2025年度)
|
| 项目名称
|
直属场地维修及设备购置
|
| 主管部门及代码
|
[109]国家体育总局
|
实施单位
|
国家体育总局体育科学研究所
|
| 项目资金 (万元)
|
年度资金总额:
|
221.22
|
执行率 分值 (10)
|
| 其中:财政拨款
|
140.00
|
| 上年结转
|
81.22
|
| 其他资金
|
-
|
| 年 度 总 体 目 标
|
通过更换管线及配套阀门方式,完成二次网供热管改造,提高供热设施可靠性及供热效率。
|
| 绩 效 指 标
|
一级 指标
|
二级指标
|
三级指标
|
指标值
|
分值 (90)
|
| 产出指标
|
数量指标
|
维修改造总套数
|
1套
|
13
|
| 质量指标
|
维修项目验收合格率
|
100%
|
12
|
| 设计施工符合国家建设标准及相关规范
|
100%
|
12
|
| 时效指标
|
按进度完成建设任务
|
100%
|
13
|
| 效益指标
|
社会效益指标
|
对全民健身运动的促进程度
|
≥8分
|
30
|
| 满意度 指标
|
服务对象 满意度指标
|
服务对象满意度
|
≥90%
|
10
|
公开表10-9
| 基本科研业务费项目绩效目标表
|
| (2025年度)
|
| 项目名称
|
基本科研业务费
|
| 主管部门及代码
|
[109]国家体育总局
|
实施单位
|
国家体育总局体育科学研究所
|
| 项目资金 (万元)
|
年度资金总额:
|
1,478.26
|
执行率 分值 (10)
|
| 其中:财政拨款
|
1,224.00
|
| 上年结转
|
254.26
|
| 其他资金
|
-
|
| 年 度 总 体 目 标
|
目标1:研究和制定相关的国民体质促进的科学方法,促进全民健身体育活动的开展,提升国民身体素质; 目标2:要做好应用基础性工作,为体育科研攻关服务提供理论依据; 目标3:开展国家队科技服务攻关关键技术的研发,提升国家队备战水平。
|
| 绩 效 指 标
|
一级 指标
|
二级指标
|
三级指标
|
指标值
|
分值 (90)
|
| 产出指标
|
数量指标
|
研究成果数量
|
30个
|
15
|
| 实施项目数量
|
23个
|
15
|
| 质量指标
|
工作任务完成率
|
100%
|
10
|
| 时效指标
|
项目完成及时率
|
100%
|
10
|
| 效益指标
|
社会效益指标
|
对竞技水平提高的促进程度
|
≥9分
|
15
|
| 对全民健身运动的促进程度
|
≥9分
|
15
|
| 满意度 指标
|
服务对象 满意度指标
|
服务对象满意度
|
≥90%
|
10
|
第三部分 国家体育总局体育科学研究所2025年部门预算情况说明
一、收支预算情况总体说明
按照综合预算的原则,国家体育总局体育科学研究所所有收入和支出均纳入部门预算管理。2025年国家体育总局体育科学研究所收支总预算14025.69万元。收入包括:一般公共预算拨款收入6397.58万元,政府性基金预算拨款收入1250.00万元,事业收入4333.92万元,其他收入550.00万元,使用非财政拨款结余0.00万元,上年结转1494.19万元。支出包括:科学技术支出10145.37万元,文化旅游体育与传媒支出1038.29万元,社会保障和就业支出712.96万元,住房保障支出437.60万元,其他支出1691.47万元,非财政拨款结转下年0.00万元。
二、收入预算情况说明
国家体育总局体育科学研究所2025年收入预算14025.69万元。其中:一般公共预算拨款收入6397.58万元,占45.61%;政府性基金预算拨款收入1250.00万元,占8.91%;事业收入4333.92万元,占30.90%;其他收入550.00万元,占3.92%;上年结转883.81万元,占10.66%。
三、支出预算情况说明
国家体育总局体育科学研究所2025年支出预算14025.69万元。其中:基本支出8703.03万元,占62.05%;项目支出5322.66万元,占37.95%。
四、财政拨款收支预算情况总体说明
国家体育总局体育科学研究所2025年财政拨款收支总预算9141.77万元。收入包括:一般公共预算当年拨款6397.58万元,政府性基金预算当年拨款1250.00万元,一般公共预算上年结转1052.72万元,政府性基金预算上年结转441.47万元。支出包括:科学技术支出5298.45万元,文化旅游体育与传媒支出1026.29万元,社会保障和就业支出712.96万元,住房保障支出412.60万元,其他支出1691.47万元。
五、一般公共预算支出情况说明
国家体育总局体育科学研究所2025年一般公共预算支出6397.58万元,比2024年执行数减少222.28万元,下降33.73%。按照党中央、国务院关于“过紧日子”的有关要求,厉行节约办一切事业,严控一般性支出,同时坚持有保有压,优化支出结构,合理保障了科技人才队伍建设、社会公益研究、体育训练、体育场馆、体育交流与合作等重点支出需求,具体情况如下:
(一)科学技术支出(类)基础研究(款)科技人才队伍建设(项):2025年预算数370.35万元,比2024年执行数增加139.95万元,增长60.74%。主要是科技人才队伍建设费安排支出增加。
(二)科学技术支出(类)应用研究(款)机构运行(项):2025年预算数2586.39万元,比2024年执行数增加30.00万元,增长1.17%。
(三)科学技术支出(类)应用研究(款)社会公益研究(项):2025年预算数1853.30万元,比2024年执行数减少42.00万元,下降2.22%。
(四)文化旅游体育与传媒(类)体育(款)体育训练(项):2025年预算数563.00万元,比2024年执行数减少317.00万元,下降36.02%。主要是备战经费安排支出减少。
(五)文化旅游体育与传媒(类)体育(款)体育场馆(项):2025年预算数140.00万元,比2024年执行数减少19.00万元,下降11.95%。
(六)文化旅游体育与传媒(类)体育(款)体育交流与合作(项):2025年预算数25.00万元,比2024年执行数增加10.00万元,增长66.67%。主要是国际比赛及国际交流经费支出增加。
(七)社会保障和就业支出(类)行政事业单位养老支出(款)机关事业单位基本养老保险缴纳支出(项):2025年预算数284.11万元,比2024年执行数增加1.21万元,增长0.43%。
(八)社会保障和就业支出(类)行政事业单位养老支出(款)机关事业单位职业年金缴纳支出(项):2025年预算数284.11万元,比2024年执行数增加1.21万元,增长0.17%。
(九)住房保障支出(类)住房改革支出(款)住房公积金(项):2025年预算数296.28万元,比2024年执行数增加6.28万元,增长2.17%。
(十)住房保障支出(类)住房改革支出(款)提租补贴(项):2025年预算数23.32万元,比2024年执行数增加0.01万元,增长0.04%。。
(十一)住房保障支出(类)住房改革支出(款)购房补贴(项):2025年预算数93.00万元,比2024年执行数减少32.00万元,下降25.60%。
六、一般公共预算基本支出情况说明
国家体育总局体育科学研究所2025年一般公共预算基本支出3445.93万元,其中:
人员经费及住房保障支出3066.05万元,主要包括:基本工资、津贴补贴、住房公积金。
日常公用经费379.88万元,主要包括:办公费、印刷费、水费、电费、维修(护)费、取暖费、租赁费、专用材料费、会议费、培训费、公务用车运行维护费等。
七、一般公共预算“三公”经费支出情况说明
国家体育总局体育科学研究所2025年“三公”经费财政拨款预算6.65万元,比2024年减少0.35万元。其中,一是因公出国(境)费0.00万元,公务用车购置及运行费6.65万元,公务接待费0.00万元。主要是按照党中央、国务院关于“过紧日子”的要求,有保有压。
八、政府性基金预算收支情况说明
国家体育总局体育科学研究所2025年政府性基金财政拨款支出预算1250.00万元,全部为项目支出。具体构成全部为其他支出(类)彩票公益金安排的支出(款)用于体育事业的彩票公益金支出(项)。
九、其他重要事项说明
(一)政府采购情况说明
国家体育总局体育科学研究所2025年政府采购预算总额520.04万元。其中:政府采购货物预算108.89万元、政府采购工程预算140.00万元、政府采购服务预算271.15万元。
(二)国有资产占有使用情况说明
截至2024年7月31日,国家体育总局体育科学研究所共有车辆4辆,其中特种专业技术用车2辆,离退休老干部服务用车1辆,其他用车1辆,均为业务用车。单价100.00万元(含)以上设备(不含车辆)12台。
第四部分 名词解释
一、财政拨款收入:指中央财政当年安排的财政预算收入。按现行管理制度,中央部门预算中反映的财政拨款仅包括一般公共预算拨款和政府性基金预算拨款。
二、事业收入:指事业单位开展专业业务活动及辅助活动所取得的收入。如:体育事业单位利用有形资产和无形资产开展体育活动,进行市场开发的收入等。
三、事业单位经营收入:指事业单位在专业业务活动及其辅助活动之外开展非独立核算经营活动取得的收入。
四、其他收入:指除上述财政拨款、事业收入、事业单位经营收入等以外的收入。主要包括投资收益、利息收入和捐赠收入等。
五、上年结转:指以前年度尚未完成、结转到本年仍按原规定用途继续使用的资金。
六、基本支出:指用于国家体育总局本级、直属事业单位正常运转的日常支出,包括人员经费和日常公用经费。
七、项目支出:指国家体育总局用于完成特定的行政工作任务或事业发展目标,用于专项事务工作的经费支出。
八、事业单位经营支出:指国家体育总局所属事业单位在专业活动及辅助活动之外开展非独立核算经营活动发生的支出。
九、结转下年:指以前年度预算安排、因客观条件发生变化无法按原计划实施,需延迟到以后年度按原规定用途继续使用的资金。
十、文化旅游体育与传媒(类)体育(款)运动项目管理(项)(科目编码2070304):主要反映国家体育总局各项目运动管理中心的日常管理支出。
十一、文化旅游体育与传媒(类)体育(款)体育竞赛(项)(科目编码2070305):主要反映综合性运动会及单项体育比赛支出。
十二、文化旅游体育与传媒(类)体育(款)体育训练(科目编码2070306):主要反映各级体育运动队训练经费及器材购置等方面的支出。
十三、文化旅游体育与传媒(类)体育(款)体育场馆(项)(科目编码2070307):主要反映国家体育总局体育场馆建设及维护等方面的支出。
十四、文化旅游体育与传媒(类)体育(款)体育交流与合作(项)(科目编码2070309):主要反映国家体育总局体育交流与合作等方面的支出。
十五、文化旅游体育与传媒(类)体育(款)其他体育支出(项)(科目编码2070399):主要反映国家体育总局除上述项目以外其他用于体育方面的支出。
十六、住房保障支出(类)住房改革支出(款)住房公积金(项)(科目编码2210201):是按照《住房公积金管理条例》的规定,由单位及其在职职工缴存的长期住房储金。该项政策始于上世纪九十年代中期,在全国机关、企事业单位在职职工中普遍实施,缴存比例最低不低于5%,最高不超过12%,缴存基数为职工本人上年工资,目前已实施约20年时间。
十七、住房保障支出(类)住房改革支出(款)提租补贴(项)(科目编码2210202):是经国务院批准,于2000年开始针对在京中央单位公有住房租金标准提高发放的补贴,中央在京单位按照在职在编职工人数和离退休人数以及相应职级的补贴标准确定,人均月补贴90元。
十八、住房保障支出(类)住房改革支出(款)购房补贴(项)(科目编码2210203):是根据《国务院关于进一步深化城镇住房制度改革加快住房建设的通知》(国发〔1998〕23号)的规定,从1998年下半年停止实物分房后,房价收入比超过4倍以上地区对无房和住房未达标职工发放的住房货币化改革补贴资金。中央行政事业单位从2000年开始发放购房补贴资金,地方行政事业单位从1999年陆续开始发放购房补贴资金,企业根据本单位情况自行确定。在京中央单位按照《中共中央办公厅国务院办公厅转发建设部等单位<关于完善在京中央和国家机关住房制度的若干意见>的通知》(厅字[2005]8号)规定的标准执行,京外中央单位按照所在地人民政府住房分配货币化改革的政策规定和标准执行。
十九、其他支出(类)彩票公益金安排的支出(款)用于体育事业的彩票公益金支出(项)(科目编码2296003):主要反映国家体育总局彩票公益金支出。
二十、“三公”经费:纳入中央财政预决算管理的“三公”经费,是指中央部门用财政拨款安排的因公出国(境)费、公务用车购置及运行费和公务接待费。其中,因公出国(境)费反映单位公务出国(境)的国际旅费、国外城市间交通费、住宿费、伙食费、培训费、公杂费等支出;公务用车购置及运行费反映单位公务用车购置支出(含车辆购置税)及租用费、燃料费、维修费、过路过桥费、保险费、安全奖励费用等支出;公务接待费反映单位按规定开支的各类公务接待(含外宾接待)支出。
|