当前位置: 首页  >  通知公告 > 正文
国家体育总局体育科学研究所2023年部门预算
发布时间:2023-04-24 来源:体育科学研究所 字体:

第一部分国家体育总局体育科学研究所单位基本情况

一、单位职责

二、单位机构设置

第二部分国家体育总局体育科学研究所2023年部门预算表

一、部门收支总表

二、部门收入总表

三、部门支出总表

四、财政拨款收支总表

五、一般公共预算支出表

六、政府性基金预算支出表

七、国有资本经营预算支出表

八、财政拨款预算“三公”经费支出表

九、项目支出绩效目标表

第三部分国家体育总局体育科学研究所2023年部门预算情况说明

第四部分名词解释

 

 

 

 

 

 

 

 

第一部分  国家体育总局体育科学研究所单位基本情况

一、  单位职责

国家体育总局体育科学研究所(以下简称“体育总局科研所”,英文简称CISS)创建于1958年,是国家体育总局直属、科技部保留和发展的国家级、多学科、综合性的社会公益类体育科研事业单位。

主要任务是引领和推动我国体育科技事业发展,把握国际体育科学前沿领域和未来体育事业发展中的重大科技问题,以国民体质监测和健身方法研究、优秀运动员竞技能力研究、体育政策研究、体育工程技术研究等领域为主要方向开展基础研究和应用研究,为我国群众体育、竞技体育和体育产业的可持续发展及提高国际竞争力提供科技支持和服务。

具体职责是开展群众体育的应用基础研究工作,开展竞技体育的应用基础研究工作,开展体育社会学等相关领域的研究工作,开展体育工程学相关领域的应用基础研究工作,进行学位教育、全国体育科技人才业务培训和资格审定工作,组织出版《体育科学》、《中国体育科技》等学术期刊和体育科技出版物;促进体育科技成果的推广应用和有效转化,负责中国体育科学学会的日常工作,开展体育科技宣传和科普工作,承担国家和总局下达的其他任务。

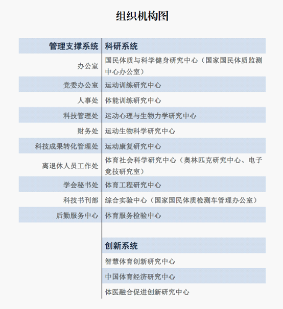
二、单位机构设置

 

 

 

 

 

 


 

第二部分 国家体育总局体育科学研究所2023年部门预算表

公开表1

部门收支总表

单位名称:[109030]国家体育总局体育科学研究所

单位:万元

     

     

项目

预算数

项目

预算数

一、一般公共预算拨款收入

5,212.10

一、科学技术支出

4,556.79

二、政府性基金预算拨款收入

1,450.00

二、文化旅游体育与传媒支出

210.10

三、国有资本经营预算拨款收入

 

三、社会保障和就业支出

579.71

四、事业收入

 

四、住房保障支出

424.31

五、事业单位经营收入

 

五、其他支出

1,704.79

六、其他收入

 

 

 

 

 

 

 

本年收入合计

6,662.10

本年支出合计

7,475.70

使用非财政拨款结余

 

结转下年(非财政拨款)

 

上年结转

813.60

 

 

 

 

 

 

           

7,475.70

           

7,475.70

 

 

公开表2

部门收入总表

单位名称:[109030]国家体育总局体育科学研究所

单位:万元

单位名称

合计

上年结转

本年收入

使用非财政拨款结余

小计

一般公共预算结转资金

政府性基金预算结转资金

国有资本经营预算结转资金

财政专户管理资金

其他资金

小计

一般公共预算拨款

政府性基金预算拨款

国有资本经营预算拨款

事业收入

事业单位经营收入

上级补助
收入

附属单位
上缴收入

其他收入

金额

其中:财政专户

国家体育总局体育科学研究所

7,475.70

813.60

558.81

254.79

 

 

 

6,662.10

5,212.10

1,450.00

 

 

 

 

 

 

 

 

合计

7,475.70

813.60

558.81

254.79

 

 

 

6,662.10

5,212.10

1,450.00

 

 

 

 

 

 

 

 

 

 

 

公开表3

部门支出总表

单位名称:[109030]国家体育总局体育科学研究所

单位:万元

科目代码

科目名称

合计

基本支出

项目支出

上缴上级支出

事业单位经营支出

对附属单位补助支出

206

科学技术支出

4,556.79

2,455.13

2,101.66

 

 

 

  20602

  基础研究

174.90

 

174.90

 

 

 

    2060208

    科技人才队伍建设

174.90

 

174.90

 

 

 

  20603

  应用研究

4,241.93

2,455.13

1,786.80

 

 

 

    2060301

    机构运行

2,455.13

2,455.13

 

 

 

 

    2060302

    社会公益研究

1,786.80

 

1,786.80

 

 

 

  20605

  科技条件与服务

139.96

 

139.96

 

 

 

    2060503

    科技条件专项

139.96

 

139.96

 

 

 

207

文化旅游体育与传媒支出

210.10

 

210.10

 

 

 

  20703

  体育

210.10

 

210.10

 

 

 

    2070306

    体育训练

20.00

 

20.00

 

 

 

    2070307

    体育场馆

180.10

 

180.10

 

 

 

    2070309

    体育交流与合作

10.00

 

10.00

 

 

 

208

社会保障和就业支出

579.71

579.71

 

 

 

 

  20805

  行政事业单位养老支出

579.71

579.71

 

 

 

 

    2080505

    机关事业单位基本养老保险缴费支出

403.18

403.18

 

 

 

 

    2080506

    机关事业单位职业年金缴费支出

176.53

176.53

 

 

 

 

221

住房保障支出

424.31

424.31

 

 

 

 

  22102

  住房改革支出

424.31

424.31

 

 

 

 

    2210201

    住房公积金

294.81

294.81

 

 

 

 

    2210202

    提租补贴

28.26

28.26

 

 

 

 

    2210203

    购房补贴

101.24

101.24

 

 

 

 

229

其他支出

1,704.79

 

1,704.79

 

 

 

  22960

  彩票公益金安排的支出

1,704.79

 

1,704.79

 

 

 

    2296003

    用于体育事业的彩票公益金支出

1,704.79

 

1,704.79

 

 

 

 

       

7,475.70

3,459.15

4,016.55

 

 

 

 

 

 

 

公开表4

财政拨款收支总表

单位名称:[109030]国家体育总局体育科学研究所

单位:万元

     

     

   

预算数

   

预算数

一、本年收入

6,662.10

一、本年支出

7,475.70

(一)一般公共预算拨款

5,212.10

(一)科学技术支出

4,556.79

(二)政府性基金预算拨款

1,450.00

(二)文化旅游体育与传媒支出

210.10

(三)国有资本经营预算拨款

 

(三)社会保障和就业支出

579.71

 

 

(四)住房保障支出

424.31

二、上年结转

813.60

(五)其他支出

1,704.79

(一)一般公共预算拨款

558.81

 

 

(二)政府性基金预算拨款

254.79

 

 

(三)国有资本经营预算拨款

 

 

 

 

 

 

 

 

 

 

 

 

 

 

 

                

7,475.70

                

7,475.70

 

 

 

公开表5

 

一般公共预算支出表

单位名称:[109030]国家体育总局体育科学研究所

单位:万元

科目代码

科目名称

2022年执行数

2023年一般公共预算支出

合计

基本支出

项目支出

小计

人员经费

公用经费

206

科学技术支出

4014.15

4,349.19

2,453.03

2,120.98

332.05

1,896.16

  20602

  基础研究

174.90

174.90

 

 

 

174.90

    2060208

    科技人才队伍建设

174.90

174.90

 

 

 

174.90

  20603

  应用研究

3927.25

4,034.33

2,453.03

2,120.98

332.05

1,581.30

    2060301

    机构运行

2441.15

2,453.03

2,453.03

2,120.98

332.05

 

    2060302

    社会公益研究

1486.10

1,581.30

 

 

 

1,581.30

  20605

  科技条件与服务

299.00

139.96

 

 

 

139.96

    2060503

    科技条件专项

299.00

139.96

 

 

 

139.96

207

文化旅游体育与传媒支出

338.00

30.00

 

 

 

30.00

  20703

  体育

338.00

30.00

 

 

 

30.00

    2070306

    体育训练

0.00

20.00

 

 

 

20.00

2070307

体育场馆

338.00

0.00

0.00

    2070309

    体育交流与合作

0.00

10.00

 

 

 

10.00

208

社会保障和就业支出

402.93

424.35

424.35

424.35

 

 

  20805

  行政事业单位养老支出

402.93

424.35

424.35

424.35

 

 

    2080505

    机关事业单位基本养老保险缴费支出

268.62

282.90

282.90

282.90

 

 

    2080506

    机关事业单位职业年金缴费支出

134.31

141.45

141.45

141.45

 

 

221

住房保障支出

481.21

408.56

408.56

408.56

 

 

  22102

  住房改革支出

481.21

408.56

408.56

408.56

 

 

    2210201

    住房公积金

294.81

282.28

282.28

282.28

 

 

    2210202

    提租补贴

26.40

26.28

26.28

26.28

 

 

    2210203

    购房补贴

160.00

100.00

100.00

100.00

 

 

 

              

5623.29

5,212.10

3,285.94

2,953.89

332.05

1,926.16

 

 

 

 

公开表6

政府性基金预算支出表

单位名称:[109030]国家体育总局体育科学研究所

单位:万元

科目代码

科目名称

本年政府性基金预算支出

合计

基本支出

项目支出

小计

人员经费

公用经费

229

其他支出

1,450.00

 

 

 

1,450.00

  22960

  彩票公益金安排的支出

1,450.00

 

 

 

1,450.00

    2296003

    用于体育事业的彩票公益金支出

1,450.00

 

 

 

1,450.00

 

       

1,450.00

 

 

 

1,450.00

 

 

 

 

 

 

公开表7

国有资本经营预算支出表

单位名称:[109030]国家体育总局体育科学研究所

单位:万元

科目代码

科目名称

本年国有资本经营预算支出

合计

基本支出

项目支出

小计

人员经费

公用经费

 

 

 

 

 

 

 

 

 

 

 

 

 

 

 

 

 

 

 

 

 

 

 

 

 

 

 

 

 

       

 

 

 

 

 

 

 

 

 

 

                                                                                                                                            公开表8

一般公共预算“三公”经费支出表

单位名称:[109030]国家体育总局体育科学研究所

 

 

 

 

 

 

单位:万元

2022年预算数

2023年预算数

合计

因公出国(境)费

公务用车购置及运行费

公务接待费

合计

因公出国(境)费

公务用车购置及运行费

公务接待费

小计

公务用车
购置费

公务用车
运行费

小计

公务用车
购置费

公务用车
运行费

16.07

7.34

8.73

0.00

8.73

0.00

7.00

0.00

7.00

0.00

7.00

0.00

 

 

 

 

 


 

公开表9-1

项目绩效目标表

(2023年度)

项目名称

大型精密仪器设备维护专项经费

主管部门及代码

[109]国家体育总局

实施单位

国家体育总局体育科学研究所

项目资金
(万元)

 年度资金总额:

                                80.00

执行率
分值(10

    其中:财政拨款

                                80.00

          上年结转

                                  -  

          其他资金

                                  -  






目标1:通过大型精密仪器设备维护,提升在巴黎奥运周期为国家队运动员测试水平。
目标2,:通过科学发展的理念,利用先进科技设备,提升为国民体质和大众健身相关研究的实验研究水平。
目标3:加强实验室建设,服务基础前沿研究。

 

一级指标

二级指标

三级指标

指标值

分值权重
90

绩效指标

产出指标

数量指标

维护设备数

200

20

质量指标

任务完成率

100%

20

时效指标

项目完成及时率

90%

10

效益指标

社会效益指标

对竞技水平提高的促进程度

9

30

满意度指标

服务对象满意度指标

服务对象满意度

90%

10

 

 

 

公开表9-2

项目绩效目标表

(2023年度)

项目名称

网络安全设备及网络维护费

主管部门及代码

[109]国家体育总局

实施单位

国家体育总局体育科学研究所

项目资金
(万元)

 年度资金总额:

                                59.30

执行率
分值(10

    其中:财政拨款

                                59.30

          上年结转

                                  -  

          其他资金

                                  -  






目标1:网络安全服务;
目标2:网络软硬件、网络安全设备购置、升级、改造及技术支持、维护;
目标3:内外网软件开发与维护;
目标4:机房设备更新维护;
目标5:正版软件升级、购买;
目标6:服务器、网络设备(交换机、机柜、电力系统、管理维护电脑)配件修理、购买。
目标7:网络带宽租用;
目标8:网站等级保护测评。

 

一级指标

二级指标

三级指标

指标值

分值权重
90

绩效指标

产出指标

数量指标

信息化服务数量

250

20

质量指标

任务完成率

100%

10

管理信息系统使用率

100%

10

时效指标

工作任务完成及时率

100%

10

效益指标

社会效益指标

对体育事业可持续发展的促进程度

10

30

满意度指标

服务对象满意度指标

服务对象满意度

100%

10

 

 

公开表9-3

项目绩效目标表

(2023年度)

项目名称

基本科研业务费

主管部门及代码

[109]国家体育总局

实施单位

国家体育总局体育科学研究所

项目资金
(万元)

 年度资金总额:

                             1,157.50

执行率
分值(10

    其中:财政拨款

                               952.00

          上年结转

                               205.50

          其他资金

                                  -  






目标1:研究和制定相关的国民体质促进的科学方法、设备、政策等;
目标2:要做好应用基础性工作;
目标3:围绕亚运会、巴黎奥运会开展关键技术的研发。

 

一级指标

二级指标

三级指标

指标值

分值权重
90

绩效指标

产出指标

数量指标

成果数量

30

15

实施项目数量

25

15

质量指标

任务完成率

100%

10

时效指标

项目完成及时率

90%

10

效益指标

社会效益指标

对体育事业可持续发展的促进程度

8

30

满意度指标

服务对象满意度指标

服务对象满意度

85%

10

 

 

 

公开表9-4

项目绩效目标表

(2023年度)

项目名称

研究生培养补助

主管部门及代码

[109]国家体育总局

实施单位

国家体育总局体育科学研究所

项目资金
(万元)

 年度资金总额:

                               110.50

执行率
分值(10

    其中:财政拨款

                               110.50

          上年结转

                                  -  

          其他资金

                                  -  






目标1:单年培养90人,其中2023年新招生50名,完成招生计划。
目标2:单年培养90人,其中29人达到规定学分,授予学位,顺利毕业。
目标3:举办一次研究生导师培训会,参加导师培训30人;完成当年课程教学计划。
目标4:积极鼓励在所研究生参加国内外学术交流并给与经费支持。

 

一级指标

二级指标

三级指标

指标值

分值权重
90

绩效指标

产出指标

数量指标

受益人数

90

10

培训人数

30

10

质量指标

培训合格率

100%

10

培养对象合格率

100%

10

时效指标

项目完成及时率

100%

10

效益指标

社会效益指标

对提高培养对象能力和水平的促进程度

10

30

满意度指标

服务对象满意度指标

服务对象满意度

95%

10

 

 

公开表9-5

项目绩效目标表

(2023年度)

项目名称

国际比赛及国际交流

主管部门及代码

[109]国家体育总局

实施单位

国家体育总局体育科学研究所

项目资金
(万元)

 年度资金总额:

                                10.00

执行率
分值(10

    其中:财政拨款

                                10.00

          上年结转

                                  -  

          其他资金

                                  -  






目标1:建构中日韩三国青少年科学健身素养标准化可比的调查指标体系。
目标2:完成《中日韩三国青少年科学健身素养研究报告》。

 

一级指标

二级指标

三级指标

指标值

分值权重
90

绩效指标

产出指标

数量指标

对外交流活动次数

2

10

完成报告数量

1

10

出境人次

2人次

5

出境天数

5

5

质量指标

对外交流活动任务完成率

100%

10

时效指标

对外交流活动计划完成及时率

90%

10

效益指标

社会效益指标

对青少年体育发展的促进程度

8

30

满意度指标

服务对象满意度指标

服务对象满意度

90%

10

 

公开表9-6

项目绩效目标表

(2023年度)

项目名称

备战奥运科学化训练人才培养

主管部门及代码

[109]国家体育总局

实施单位

国家体育总局体育科学研究所

项目资金
(万元)

 年度资金总额:

                                20.00

执行率
分值(10

    其中:财政拨款

                                20.00

          上年结转

                                  -  

          其他资金

                                  -  






目标1:通过举办优秀人才培训,完成不低于60人次的培训人员数量。  
目标2:培训内容涵盖不低于4个学科的前沿理论及实践应用,培训内容包括但不限于运动训练、运动生理、运动生物力学、体能训练、运动康复等。
目标3:完成培训时长不低于16学时的培训课程。

 

一级指标

二级指标

三级指标

指标值

分值权重
90

绩效指标

产出指标

数量指标

人才培养项目人次

60人次

10

人才培养项目天数

4

10

举办人才培养项目数量

1

10

质量指标

培养对象合格率

90%

5

人才培养项目参与度

90%

5

时效指标

人才培养项目计划按时执行率

90%

10

效益指标

社会效益指标

对提高培养对象能力和水平的促进程度

8

30

满意度指标

服务对象满意度指标

服务对象满意度

90%

10

 

公开表9-7

项目绩效目标表

(2023年度)

项目名称

足底压力分布测试设备购置项目

主管部门及代码

[109]国家体育总局

实施单位

国家体育总局体育科学研究所

项目资金
(万元)

 年度资金总额:

                                46.00

执行率
分值(10

    其中:财政拨款

                                46.00

          上年结转

                                  -   

          其他资金

                                  -  






1. 完成设备购置、安装调试、培训、验收;
2.
完成新旧设备对照实验;
3.
完成数据库整合。
使足底压力测试设备重新升级,完善足踝生物力学实验室设备,对新旧设备进行系统对比试验研究,对已有的数据进行数据库整合,能够使以往科研成果积累的数据与更新设备后的数据具有可比性,保障科研工作顺利进行。

 

一级指标

二级指标

三级指标

指标值

分值权重
90

绩效指标

产出指标

数量指标

购置器材设备数

1///

12

质量指标

设备/器材使用率

100%

13

设备/器材验收合格率

100%

13

时效指标

设备/器材购置完成及时率

100%

12

效益指标

社会效益指标

对竞技水平提高的促进程度

9

15

对全民健身运动的促进程度

8

15

满意度指标

服务对象满意度指标

服务对象满意度

95%

10

 

公开表9-8

项目绩效目标表

(2023年度)

项目名称

青少年体育推广与提升

主管部门及代码

[109]国家体育总局

实施单位

国家体育总局体育科学研究所

项目资金
(万元)

 年度资金总额:

                               979.38

执行率
分值(10

    其中:财政拨款

                               750.00

          上年结转

                               229.38

          其他资金

                                  -  






在全国12省份选定试点学校,开展青少年体质健康干预工作;通过短视频、专家直播的形式开展线上科普活动;创编出版科学健身科普作品(图书、视频等);完成5期全国青少年体育俱乐部管理人员培训班;完成2023年度儿童青少年体育健身活动调查数据采集及2023年度调查简报。

 

一级指标

二级指标

三级指标

指标值

分值权重
90

绩效指标

产出指标

数量指标

受益人次

100000000人次

10

培训人数

1000

10

科普作品

1

5

举办比赛活动次数

4

5

质量指标

培训合格率(≥**%

80%

5

比赛活动任务完成率

100%

5

时效指标

培训计划按时执行率

100%

5

举办比赛活动计划完成及时率

90%

5

效益指标

社会效益指标

对青少年体育发展的促进程度

8

30

满意度指标

服务对象满意度指标

服务对象满意度

85%

10

公开表9-9

项目绩效目标表

(2023年度)

项目名称

全民健身普及与推广

主管部门及代码

[109]国家体育总局

实施单位

国家体育总局体育科学研究所

项目资金
(万元)

 年度资金总额:

                               725.41

执行率
分值(10

    其中:财政拨款

                               700.00

          上年结转

                                25.41

          其他资金

                                  -  






目标1:完成常态化数据采集方案下发及年度数据采集任务; 目标2:完成2023年度全民健身活动调查数据采集及2023年度调查公报; 目标3:围绕人群存在的问题,分别完成科学健身作品及视频作品的创编.完成线上3次普及推广; 目标4:完成不同典型工种体质与健康需求报告,开展年度职工巡回体质测试与服务。

 

一级指标

二级指标

三级指标

指标值

分值权重
90

绩效指标

产出指标

数量指标

科学健身方法视频

10

10

科普作品

3

10

受益人数

5000000

10

数据报告

3

10

质量指标

工作任务完成率

100%

5

时效指标

项目完成及时率

90%

5

效益指标

社会效益指标

对全民健身运动的促进程度

9

30

满意度指标

服务对象满意度指标

服务对象满意度

90%

10

 

 

第三部分  体育科学研究所2023年部门预算情况说明

一、财政拨款收支预算情况总体说明

体育科学研究所2023年财政拨款收支总预算7475.70万元。收入包括:一般公共预算当年拨款5212.10万元,政府性基金预算当年拨款1450万元,一般公共预算上年结转558.81万元,政府性基金预算上年结转254.79万元。支出包括:科学技术支出4556.79万元,文化旅游体育与传媒支出210.10万元,社会保障和就业支出579.71万元,住房保障支出424.31万元,其他支出1704.79万元。

二、一般公共预算支出情况说明

体育科学研究所2023年一般公共预算支5212.10万元,比2022年执行数5623.29万元,减少411.19万元,降低7.31%。按照党中央、国务院关于“过紧日子”的有关要求,厉行节约办一切事业,大力压减一般性支出,重点压减了科技条件专项项目、体育场馆项目等项目支出中涉及的非急需非刚性支出,同时合理保障了科技人才队伍建设、社会公益研究等支出需求,具体情况如下:

(一) 科学技术(类)基础研究(款)科技人才队伍建设(项):2023年预算数174.90万元,与2022年执行数持平。

(二) 科学技术(类)应用研究(款)机构运行(项):2023年预算数2453.03万元,比2022年执行数增加11.88万元,增加0.49%

(三) 科学技术(类)应用研究(款)社会公益研究(项):2023年预算数1581.30万元,比2022年执行数增加95.20万元,增长6.41。原因是国家对科研院所经费调整。

(四) 科学技术(类)科技条件与服务(款)科技条件专项(项):2023年预算数139.96万元,比2022年执行数减少159.04万元,降低53.19%。主要是落实过“紧日子”要求,减少大型仪器购买数量。

(五) 文化旅游体育与传媒(类)体育(款)体育训练(项):2023年预算数20万元,比2022年执行数增加20万元,增长100%,为新增项目。

(六) 文化旅游体育与传媒(类)体育(款)体育交流与合作(项):2023年预算数10万元,比2022年执行数增加10万元,增长100%,为新增项目。

(七) 社会保障和就业(类)行政事业单位养老支出(款)机关事业单位基本养老保险缴费支出(项)2023年预算数282.9万元,比2022年执行数增加14.28万元,增长5.32%。主要是机关事业单位基本养老保险单位缴费支出需求增加。

(八) 社会保障和就业(类)行政事业单位养老支出(款)机关事业单位职业年金缴费支出(项)2023年预算数141.45万元,比2022年执行数增加7.14万元,增长5.32%。主要是机关事业单位职业年金单位缴费支出需求增加。

(九)  住房保障支出(类)住房改革支出(款)住房公积金(项):2023年预算数282.28万元,比2022年执行数减少12.53万元,降低4.25%

(十)  住房保障支出(类)住房改革支出(款)提租补贴(项):2023年预算数26.28万元,比2022年执行数减少0.12万元,降低0.45%

(十一)  住房保障支出(类)住房改革支出(款)购房补贴(项):2023年预算数100万元,比2022年执行数减少60万元,降低37.5%,主要是2022年补发上年度购房补贴。

三、一般公共预算基本支出情况说明

体育科学研究所2023年一般公共预算基本支出2453.03万元,其中:

人员经费2120.98万元,主要包括:基本工资、津贴补贴、伙食补助费、机关事业单位基本养老保险缴费、职业年金缴费、住房公积金、医疗费、退休费、抚恤金、其他对个人和家庭的补助等;

日常公用经费332.05万元,主要包括:办公费、印刷费、咨询费、手续费、水费、电费、邮电费、取暖费、物业管理费、差旅费、维修()费、租赁费、会议费、培训费、劳务费、委托业务费、公务用车运行维护费、其他交通费用、信息网络及软件购置更新、其他商品和服务支出等。

四、一般公共预算“三公”经费支出情况说明

体育科学研究所2023年“三公”经费财政拨款预算7万元,比2022年减少9.07万元,下降56.44%。其中:因公出国(境)费0万元,比2022年减少7.34万元,下降100%;公务车运行费7万元,比上年增加减少1.73万元,下降19.82%主要是按照党中央、国务院关于“过紧日子”的要求,进一步压减因公出国(境)支出和公务车运行费支出;公务用车购置费和公务接待费均为0万元,均与上年持平。

五、政府性基金预算收支情况说明

体育总局科研所2023年政府性基金财政拨款支出预算1450万元,全部为项目支出。具体构成全部为其他支出(类)彩票公益金安排的支出(款)用于体育事业的彩票公益金支出(项)。

六、收支预算情况总体说明

按照综合预算的原则,体育总局科研所所有收入和支出均纳入部门预算管理。2023年体育总局科研所收支总预算7475.70万元。收入包括:一般公共预算拨款5212.10万元,政府性基金预算拨款1450万元,上年结转813.60万元。支出包括:科学技术支出4556.79万元,文化旅游体育与传媒支出210.10万元,社会保障和就业支出579.71万元,住房保障支出424.31万元,其他支出1704.79万元,结转下年0万元。

七、收入预算情况说明

体育科学研究所2023年收入预算7475.70万元,其中:一般公共预算拨款收入5212.10万元,占69.72%;政府性基金预算拨款收入1450万元,占19.40%;上年结转813.60万元,占10.88%

八、支出预算情况说明

体育科学研究所2023年支出预算7475.70万元,其中:基本支出3459.15万元,占46.27%;项目支出4016.55万元,占53.73%

九、其他需要说明的情况

(一)政府采购情况说明

体育总局科研所2023年政府采购预算总额289.02万元,其中:政府采购货物预算147.42万元、政府采购工程预算0万元、政府采购服务预算141.60万元。

(二)国有资产占有使用情况说明

截至2022831日,我单位共有车辆4辆,其中,特种专业技术用车3辆、离退休干部用车1辆;单价100万元以上专用设备11台(套)。

 

第四部分  名词解释

一、财政拨款收入:指中央财政当年安排的财政预算收入。按现行管理制度,中央部门预算中反映的财政拨款仅包括一般公共预算拨款和政府性基金预算拨款。

二、事业收入:指事业单位开展专业业务活动及辅助活动所取得的收入。如:体育事业单位利用有形资产和无形资产开展体育活动,进行市场开发的收入等。

三、其他收入:指除上述财政拨款、事业收入、事业单位经营收入等以外的收入。主要包括投资收益、利息收入和捐赠收入等。

四、上年结转:指以前年度尚未完成、结转到本年仍按原规定用途继续使用的资金。

五、基本支出:指用于国家体育总局本级、直属事业单位正常运转的日常支出,包括人员经费和日常公用经费。

六、项目支出:指国家体育总局用于完成特定的行政工作任务或事业发展目标,用于专项事务工作的经费支出。

七、结转下年:指以前年度预算安排、因客观条件发生变化无法按原计划实施,需延迟到以后年度按原规定用途继续使用的资金。

八、科学技术(类)应用研究(款)机构运行(项)(科目编码2060301):主要反映国家体育总局所属科研所的基本支出。

九、科学技术(类)应用研究(款)社会公益研究(项)(科目编码2060302):主要反映国家体育总局所属科研所的社会公益专项科研方面的支出。

十、科学技术(类)科技条件与服务(款)科技条件专项(项)(科目编码2060503):主要反映国家体育总局所属科研所用于完善科技条件的支出,包括科技文献信息、网络环境支撑等科技条件专项支出等。

 

十一、文化旅游体育与传媒(类)体育(款)体育训练(科目编码2070306):主要反映各级体育运动队训练经费及器材购置等方面的支出。

十二、文化旅游体育与传媒(类)体育(款)体育交流与合作(项)(科目编码2070309):主要反映国家体育总局体育交流与合作等方面的支出。

十三、社会保障和就业(类)行政事业单位养老支出(款)机关事业单位基本养老保险缴费支出(项)(科目编码2080505):主要反映用于机关事业单位实施养老保险制度由单位缴纳的基本养老保险费支出。

十四、社会保障和就业(类)行政事业单位养老支出(款)机关事业单位职业年金缴费支出(项)(科目编码2080506):主要反映用于机关事业单位实施养老保险制度由单位缴纳的职业年金支出。

十五、住房保障支出(类)住房改革支出(款)住房公积金(项)(科目编码2210201):是按照《住房公积金管理条例》的规定,由单位及其在职职工缴存的长期住房储金。该项政策始于上世纪九十年代中期,在全国机关、企事业单位在职职工中普遍实施,缴存比例最低不低于5%,最高不超过12%,缴存基数为职工本人上年工资,目前已实施约20年时间。

十六、住房保障支出(类)住房改革支出(款)提租补贴(项)(科目编码2210202):是经国务院批准,于2000年开始针对在京中央单位公有住房租金标准提高发放的补贴,中央在京单位按照在职在编职工人数和离退休人数以及相应职级的补贴标准确定,人均月补贴90元。

十七、住房保障支出(类)住房改革支出(款)购房补贴(项)(科目编码2210203):是根据《国务院关于进一步深化城镇住房制度改革加快住房建设的通知》(国发〔199823号)的规定,从1998年下半年停止实物分房后,房价收入比超过4倍以上地区对无房和住房未达标职工发放的住房货币化改革补贴资金。中央行政事业单位从2000年开始发放购房补贴资金,地方行政事业单位从1999年陆续开始发放购房补贴资金,企业根据本单位情况自行确定。在京中央单位按照《中共中央办公厅国务院办公厅转发建设部等单位<关于完善在京中央和国家机关住房制度的若干意见>的通知》(厅字[2005]8号)规定的标准执行,京外中央单位按照所在地人民政府住房分配货币化改革的政策规定和标准执行。

十八、其他支出(类)彩票公益金安排的支出(款)用于体育事业的彩票公益金支出()(科目编码2296003):主要反映国家体育总局彩票公益金支出。

十九、“三公”经费:纳入中央财政预决算管理的“三公”经费,是指中央部门用财政拨款安排的因公出国(境)费、公务用车购置及运行费和公务接待费。其中,因公出国(境)费反映单位公务出国(境)的国际旅费、国外城市间交通费、住宿费、伙食费、培训费、公杂费等支出;公务用车购置及运行费反映单位公务用车购置支出(含车辆购置税)及租用费、燃料费、维修费、过路过桥费、保险费、安全奖励费用等支出;公务接待费反映单位按规定开支的各类公务接待(含外宾接待)支出。

 

【打印】    【关闭】